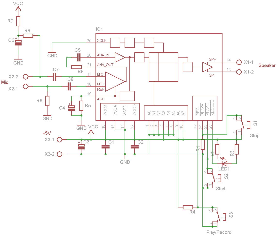
IC ISD1420 adalah IC yang berfungsi untuk merekam suara dengan durasi 20 detik, sedangkan tipe yang lain ISD2560 dapat merekam selama 1 menit. Suara ditangkap oleh mikrophone kemudian diubah menjadi sinyal listrik berupa sinyal audio analog, selanjutnya oleh ADC sinyal ini diubah menjadi digital, sinyal digital disimpan ke dalam memori EPROM yang datanya tidak akan hilang walaupun catu daya dimatikan. Akhirnya data digital ini diubah kembali menjadi sinyal audio analog oleh DAC dan diubah menjadi suara oleh speaker. Ruang memori dan mode perekaman dapat kita akses melalui Pin A0-A9.
Sabtu, 14 April 2012
Rangkaian Alarm Rumah berteriak "Maling..!"
Berikut adalah rangkaian alarm pengaman rumah yang memanfaatkan perekam suara menggunakan IC ISD1420. Suara yang dipakai sebagai peringatan adalah putar ulang dari suara yang telah kita rekam sendiri sebelumnya. Suara yang direkam bisa berupa alarm kebakaran, alarm polisi dan yang lain ditambah dengan rekaman suara kita misalnya dengan kata kata "Awas ada maling !". Kemudian suara rekaman ini akan diputar berulang ulang untuk menandakan adanya kedatangan orang yang tidak diundang.
IC ISD1420 adalah IC yang berfungsi untuk merekam suara dengan durasi 20 detik, sedangkan tipe yang lain ISD2560 dapat merekam selama 1 menit. Suara ditangkap oleh mikrophone kemudian diubah menjadi sinyal listrik berupa sinyal audio analog, selanjutnya oleh ADC sinyal ini diubah menjadi digital, sinyal digital disimpan ke dalam memori EPROM yang datanya tidak akan hilang walaupun catu daya dimatikan. Akhirnya data digital ini diubah kembali menjadi sinyal audio analog oleh DAC dan diubah menjadi suara oleh speaker. Ruang memori dan mode perekaman dapat kita akses melalui Pin A0-A9.
Untuk mengontrol IC ini bisa kita akses melalui pin Rec/Play, Start dan Stop. Untuk melalakukan perekaman, tombol Rec/Play dan start ditekan, untuk menghentikan perekaman tombol start dilepas. Untuk memutar rekaman kita tekan tombol start. Terdapat mode untuk melakukan pemutaran ulang otomatis.
IC ISD1420 adalah IC yang berfungsi untuk merekam suara dengan durasi 20 detik, sedangkan tipe yang lain ISD2560 dapat merekam selama 1 menit. Suara ditangkap oleh mikrophone kemudian diubah menjadi sinyal listrik berupa sinyal audio analog, selanjutnya oleh ADC sinyal ini diubah menjadi digital, sinyal digital disimpan ke dalam memori EPROM yang datanya tidak akan hilang walaupun catu daya dimatikan. Akhirnya data digital ini diubah kembali menjadi sinyal audio analog oleh DAC dan diubah menjadi suara oleh speaker. Ruang memori dan mode perekaman dapat kita akses melalui Pin A0-A9.
Langganan:
Komentar (Atom)
